Library Lectures
Children Activities
Microword Introduce
Entrance Rules
Opening Hours
Notice to Reader
Certificaties Guide
Service Introduce
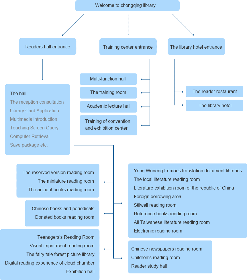
Floor Distribution
Traffic Guidance
Chongqing Library Overview
Contact
Copyright